204 中国证监会《资管细则》修订要点简评

作者: 通力律师事务所 安冬 | 汪健 | 邹泽慧

2023年1月13日, 中国证券监督管理委员会(“中国证监会”)公布了修订后的《证券期货经营机构私募资产管理业务管理办法》(中国证券监督管理委员会令第203号, 以下简称“新《办法》”)和《证券期货经营机构私募资产管理计划运作管理规定》(证监会公告[2023]2号, 以下简称“新《规定》”; 与新《办法》合称“新《资管细则》”), 新《资管细则》将自2023年3月1日起施行。

新《资管细则》整体上延续了中国证监会于2018年10月22日公布实施的《证券期货经营机构私募资产管理业务管理办法》(中国证券监督管理委员会令第151号, 以下简称“原《办法》”)和《证券期货经营机构私募资产管理计划运作管理规定》(证监会公告[2018]31号, 以下简称“原《规定》”; 与原《办法》合称“原规则”)的相关规定, 并在若干方面对原规则做了补充和调整。本文主要对新《资管细则》相较于原规则的若干重要变化之处, 进行对比并简要评析。



完善对私募股权资管计划的支持政策

新规对私募股权资管计划[1]分期缴付、扩募、组合投资、通过特殊目的载体(“SPV”)开展投资、费用列支等规则进行了一系列优化, 同时进一步强调防范“明股实债”等违规行为。具体而言: 

1. 私募股权资管计划和其他封闭式资管计划的分期缴付

图片

简评: 

新规本条内容将为股权类私募资管计划的分期缴款提供更为灵活的条件, 同时也适用于所有存在分期缴付安排的私募资管计划, 且此类计划仍然可定性为封闭式, 可以适用法规中关于封闭式资管计划的各项有关规定。

与原规则相比, 新规中首轮实付金额1000万元并且单个合格投资者满足资产管理计划最低投资金额的要求未变, 但新规不再要求资管合同事先明确约定分期缴付资金数额、期限, 不再要求全部资金缴付期限从资产管理计划成立起不得超过三年。至于旧规中的包括但不限于设定惩罚性违约金、风险揭示要求, 笔者理解仍然可以作为新《资管细则》分期缴付安排的补充。

值得关注的是, 虽然新规中没有保留旧规中关于每个投资者的实缴出资比例与认缴出资比例原则上应保持一致的要求,但考虑到未上市企业股权、非标准化债权等类型资产的公允估值存在一定难度, 此时如果未上市企业股权类、非标债权类私募资管计划的实缴出资比例与认缴出资比例不一致且未事先约定特殊估值安排, 将导致分期缴付投资者可能无法获得公平对待。鉴此, 即使新规并未做出明确要求, 但出于公允估值以及公平对待投资者的原则性要求, 对于投向未上市企业股权、非标准化债权等资产的私募资管计划, 建议还是应当原则上要求实缴出资比例与认缴出资比例的一致性以及说明若存在不一致时的特殊估值安排。

2. 私募股权资管计划的扩募

图片

简评: 

就私募股权资管计划而言, 与旧规相比, 新规放宽了扩募的标准,符合条件的集合、单一资管计划都可进行扩募; 不再要求资管计划成立满一年; 不再要求资管计划每次开放扩募的时间间隔不少于一年。

新规同时要求, 应当按规定进行合理估值, 不得通过扩大募集规模向新参与投资者转移风险、亏损或者输送利益, 并且要求管理人应当依法履行信息披露义务, 向投资者披露扩募资金的来源、规模、用途等信息。

新规进一步规范了私募股权资管计划分期缴付和扩募相关安排, 以满足私募股权投资分期、分步投入的合理需求。

值得关注的是, 新规项下的扩募, 限于“私募股权资管计划”, 其他类型封闭式私募资管计划扩募缺乏依据。此外, 新规规定“扩大募集的资金规模、频率符合证券投资基金业协会相关要求”, 意味着中国证券投资基金业协会(“基金业协会”)后续可能发布私募股权资管计划扩募关于资金规模、频率的进一步自律要求, 值得持续关注。

3. 私募股权资管计划豁免组合投资的政策

图片

简评: 

与原规则相比, 新规放宽了私募股权资管计划投资集中度限制, 增加了从事并购投资、未上市企业股权投资的私募资管计划豁免“同一证券期货经营机构管理的全部集合资产管理计划投资于同一资产的资金不得超过该资产的25%”限制的规定, 为相关资管计划开展“投早”“投小”的创业投资以及并购投资打开空间。

除了此项新增豁免情形之外,笔者认为, 此前中国证监会和基金业协会对于定制化FOF计划、1000万元以上专业投资者等其他豁免组合投资情形[2]仍然适用。

4. 私募股权资管计划通过SPV开展投资

图片

简评: 

与原规则相比, 为满足私募股权资管计划投资退出便利等合理需求, 新规新增私募股权资管计划可通过SPV投资于标的股权, 但该SPV应当严格界定, 不能承担募资功能, 不得收取管理费、业绩报酬。笔者理解, 上述SPV不属于资产管理的范畴, 主要方便后续的份额转让、退出和风险隔离等目的, 并且限于目前市场主体登记的实际情况, 管理人仍需代表资管计划登记为SPV的出资人并行使出资人权利。

5. 私募股权资管计划的特殊费用列支政策

图片

简评: 

与原规则相比, 新规允许私募股权资管计划在计划财产中列支资管计划成立前的合理费用(主要是聘请专业服务机构费用), 但是募集相关费用(笔者理解包括销售服务费)仍然不能在包括私募股权资管计划在内的各类资管计划财产中列支。

6. 防范“明股实债”等违规行为

图片

简评: 

与原规则相比, 新规强调不得开展“明股实债”投资, 严防机构假借股权投资名义规避监管、滋生风险。

基金业协会于2017年2月13日发布的《证券期货经营机构私募资产管理计划备案管理规范第4号-私募资产管理计划投资房地产开发企业、项目》对“名股实债”进行了定义, 具体是指“投资回报不与被投资企业的经营业绩挂钩, 不是根据企业的投资收益或亏损进行分配, 而是向投资者提供保本保收益承诺, 根据约定定期向投资者支付固定收益, 并在满足特定条件后由被投资企业赎回股权或者偿还本息的投资方式, 常见形式包括回购、第三方收购、对赌、定期分红等。”

在新规下, 前述“明股实债”业务模式已被明确禁止, 私募股权资管产品在进行股权投资时应当避免异化为融资安排。而且, 特别值得注意的是, 无论是单一还是集合类私募股权资管产品, 均不可从事“明股实债”业务。


募集与销售规则的变化
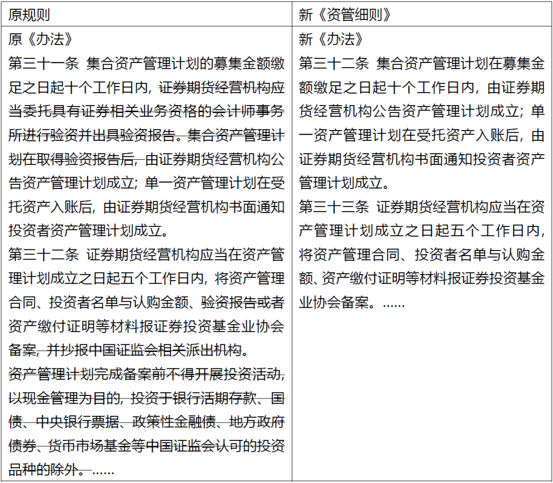
1. 集合资管计划验资要求

图片

简评: 

与原规则相比, 新规取消了集合资管计划募集结束后的验资要求, 进一步简化了集合资管计划的成立备案要求, 并不再强调计划完成备案前不得开展投资活动。

2. 合格投资者范畴

与原规则相比, 新规明确商业银行理财子公司加入与商业银行、信托公司、保险公司等金融机构同等的合格投资者范畴。此前, 原规则出台时, 商业银行理财子公司尚未成熟, 此次规定则明确商业银行理财子公司为私募资管计划认定的合格投资者。

3. 员工持股计划

图片

简评: 

与原规则相比, 根据《中华人民共和国证券法》规定[3], 新规明确以符合条件的资管计划作为员工持股计划载体的, 不穿透计算员工人数, 进一步支持和完善员工持股资管计划的发展。

4. 管理人自有资金参与

图片

简评: 

(1) 与原规则相比, 新规放宽管理人自有资金参与比例, 取消管理人自有资金参与单个集合资管计划不得超过该计划总份额20%的要求, 以满足管理人跟投的实际需要。

(2) 与原规则相比, 新规将“附属机构”变更措辞为“子公司”, 要求管理人及其子公司以自有资金合计持有其自身或其子公司管理的单个集合资产管理计划的份额仍不超过50%(这事实上与《基金管理公司固有资金运用管理暂行规定》的原有要求一致, 即要求管理人方面的自有资金整体居于少数跟投地位)。

(3) 与原规则相比, 新规新增要求管理人自有资金的参与、退出应当事先取得投资者和托管人同意, 进一步强化了管理人自有资金参与、退出的管理。笔者初步理解, 前端参与、后端退出的安排可以通过明确写入资管合同以取得委托人和托管人的事先概括授权而无需在后续管理人自有资金参与、退出时另行单独取得委托人和托管人的同意。如无法以此方式事先征得同意, 则只能临时征求全体委托人和托管人同意, 这对管理人有一定的挑战。

5. 受托资金及收益返还的投资者账户

图片

简评: 

新规适当放宽了受托资金及收益返还的投资者账户要求, 允许资管计划受托资金及收益返还至投资者的同名账户。

投资方面的变化

1. 允许符合条件的期货机构的私募资管产品投资非标

图片

简评: 

与原规则相比, 新规适当放宽了期货私募资管产品投资非标的限制, 允许最近两期分类评价均为A类AA级的期货公司及其子公司设立投资场外衍生品等非标资产的资管产品。

2. 负债杠杆比例

图片

简评: 

与原规则相比, 新规收紧了负债杠杆比例上限, 以防堵委托人与发行人存在关联关系或为同一机构情形下的“结构化发债”行为(此种情形下的“结构化发债”行为较为常见, 这类业务中管理人对投资管理往往一定程度失控且伴有较高的投资杠杆, 从而为管理人及其回购交易对手带来很高的经营风险)。新规要求私募资管计划投资同一发行人及其关联方发行的债券占比超过50%的, 杠杆比例通常不得超过120%。

3. 逆回购交易管理

图片

简评: 

与原规则相比, 新规新增要求资产管理计划参与证券逆回购交易的, 管理人应当加强流动性风险和交易对手风险的管理, 要求资产管理计划应当合理分散逆回购交易的到期日、交易对手及回购证券的集中度, 要求管理人应当按照穿透原则对交易对手进行尽职调查, 要求管理人建立健全证券逆回购交易质押品管理制度等。这与公募基金《公开募集开放式证券投资基金流动性风险管理规定》对开放式基金的要求与精神大体一致。

4. 强化关联交易规制

图片

简评: 

与原规则相比, 新规强化关联交易规制, 要求管理人以资产管理计划资产从事所有关联交易(未区分一般关联交易或重大关联交易, 较原规则中只要求“重大关联交易”更为严格)的, 应当事先取得投资者的同意, 事后及时告知投资者和托管人, 并向监管机构进行报告。

其他重要变化

1. 明确私募资管计划为信托法律关系

图片

简评: 

针对私募资管计划所适用的相关法律关系, 监管机构此前已经通过答记者问等方式[4]明确为信托法律关系且在相关规定中包含了财产独立性等体现信托法律关系特征的条款, 但本次新《办法》在部门规章中将资管计划财产直接界定为信托财产, 仍属首次。并且在新《资管细则》中, 也将投资者“委托”资金措辞调整为“参与”或“受托”资金, 其目的之一或是避免与委托代理法律关系混淆。

2. 业绩报酬

图片

简评: 

与原规则相比, 新规中业绩报酬提取频率和提取上限比例要求未变, 但新规要求业绩报酬计入管理费, 同时强化业绩报酬规范, 明确长期业绩导向, 要求管理人仅可在分红、退出、清算时提取业绩报酬, 并设定费用收取的比例上限。

由此, 笔者认为以往资管合同约定的非分红、退出、清算时的固定业绩报酬提取安排应不再可行。

3. 现状分配

图片

简评: 

原《办法》规定单一资产管理产品可以进行现状分配, 但集合资产管理产品则除非中国证监会另有规定否则应当以货币资金形式进行清算分配。相比而言, 本次新《办法》同样在保留了单一资产管理产品可以现状分配的基础上, 进一步指出集合资产管理计划清算后的剩余财产虽然原则上需以货币资金形式分配, 但资产管理合同可以另行约定。据此, 新规项下单一和集合资产管理产品均可通过资产管理合同的方式约定现状分配。

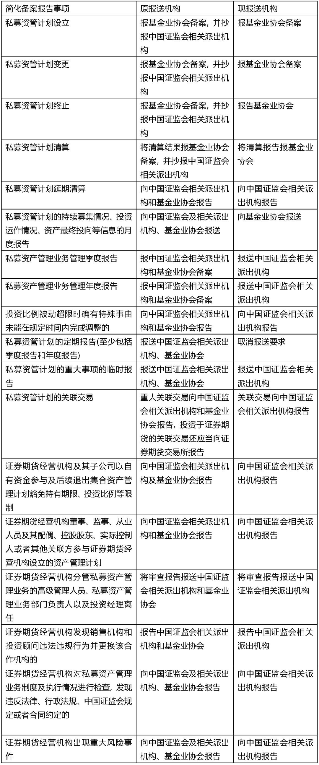
4. 简化备案报告事项

证券基金机构监管部2020年9月4日发布了《机构监管情况通报》(2020年第16期, 总第70期)和2021年12月9日发布了《机构监管情况通报》(2021年第16期, 总第90期), 其中对于私募资管业务需要向监管报送的内容进行了简化和调整。

而新规落实“放管服”要求, 本次修订也相应简化了备案报告事项, 最大限度减少多头报送。以下总结了管理人相关简化备案报告内容: 

图片

5. 基金管理公司应在公募主业基础上开展私募资管业务

图片

简评: 

新规首次提出“期货公司、基金管理公司应当基于专业优势和服务能力, 规范审慎发展私募资产管理业务”, 这要求公募基金公司应当以公募基金管理为首要业务和主业, 在此基础上规范审慎开展私募资管业务。

6. 私募投资基金管理子公司的设立

图片

简评: 

新规“支持”符合条件的证券公司, 并“允许”符合条件的基金管理公司设立私募投资基金管理子公司等从事投资于未上市企业股权的私募资产管理业务。

为呼应《关于加快推进公募基金行业高质量发展的意见》、进一步支持实体经济发展, 新规为基金管理公司PE子公司的存续、设立、展业提供了相关依据支持。值得注意的是, 近期中国证监会也对基金管理公司设立PE子公司的申请公开了反馈意见。

过渡期安排与存量产品整改问题

1. 过渡期安排

图片

简评: 

与此前原规则出台时的划断规则相似, 新规也明确了“新老划断”安排, 在新规施行之日(2023年3月1日)前不符合新规的存量资管计划, 在资管合同到期前不得新增净参与规模(即如果提取/退出规模大于追加/参与规模,仍可开放追加/参与), 资管合同到期后不得续期。此外, 证券期货经营机构按照中国证监会的要求自主制定计划有序整改。

2. 存量资管合同修改问题

(1) 修改内容

笔者理解, 依据新《资管细则》所确立的“新老划断”原则, 如存量产品在新规施行之日(2023年3月1日)之后仍然存续, 则可以选择是否修改合同: 如不修改的, 则资管合同到期前不得新增“净参与”规模并且资管合同到期后不得续期; 如修改的, 则资管合同应当结合新《资管细则》内容进行修订, 修订包括但不限于如下与新规不符的内容(如适用): 管理人自有资金参与、负债杠杆比例、关联交易、业绩报酬、分期缴付、私募股权资管计划相关安排等。

同时, 基于中国证监会对新《资管细则》的修订, 基金业协会未来将可能就产品备案管理、资管合同内容与格式指引等自律规则进一步修订和更新, 以做好与新《资管细则》的衔接工作, 各证券期货经营机构未来也应当关注基金业协会相关自律规则的修订对存量资管合同内容的影响。

(2) 修改方式

对于需要修改的存量资管合同的修改方式, 笔者理解, 应当主要依据存量资管合同中对于合同变更的相关约定个案分析并进行。

通常而言, 依据基金业协会发布的《单一资产管理计划资产管理合同内容与格式指引(试行)》《集合资产管理计划资产管理合同内容与格式指引(试行)》的规定, 存量资管合同一般约定有“因法律法规或中国证监会、证券投资基金业协会的相关规定、要求发生变化必须变更资产管理合同的, 管理人可以与托管人协商后修改资产管理合同, 并由管理人按照合同约定及时向投资者披露变更的具体内容”等合同变更的情形。笔者理解, 在存量资管合同存在前述相关约定的前提下, 此等涉及规则修订的内容可由管理人依据资管合同的约定与托管人协商变更, 并依据资管合同的约定的方式向投资者进行信息披露。

[1] 本文所称私募股权资管计划是指新《规定》第四十七条第(一)项所定义的专门投资于未上市企业股权的资产管理计划, 即投资于未上市企业股权的比例不低于其总资产80%的资产管理计划。

[2] 《<资管细则>适用相关问题解答(二)》规定: “五、证券期货经营机构设立的基金中基金资产管理计划(即FOF产品), 是否可以豁免《资管细则》关于组合投资的规定?答: 为适应基金中基金(FOF)产品业务模式的特殊性, 便于母基金(前一个F)能够为其选定的子基金管理人“定制”专门子基金(后一个F), 并由该母基金持有一个或者多个子基金的全部份额, FOF产品可以豁免同一管理人管理的全部集合资管计划(包括母基金)投资同一资管产品(即子基金)不得超过该资管产品资产的25%的组合投资要求。除前述情形外, FOF产品应当符合《资管细则》关于组合投资的规定。”基金业协会发布的《证券期货经营机构私募资产管理计划备案关注要点(适用契约式产品)》(2021年9月版)规定: “4.组合投资豁免: 满足以下条件的, 可豁免组合投资要求: (1)集合资管计划投资于银行活期存款、国债、中央银行票据、政策性金融债、地方政府债券等中国证监会认可的投资品种; (2)全部投资者均为专业投资者(不包括募集两个以上投资者资金设立的私募资产管理产品)且每个投资者投资金额不低于1000万元的封闭式集合资管计划; (3)完全按照有关指数比例进行证券投资的资管计划; (4)为支持设立科创板并试点注册制, 同时考虑发行人高管与核心员工具备相应的风险承受能力和风险识别能力, 依据《科创板股票发行与承销实施办法》第十九条设立的专项资管计划; (5)依据《全国中小企业股份转让系统股票向不特定合格投资者公开发行与承销管理细则(试行)》第三十三条规定设立的专项资管计划。–《运作管理规定》第十五条; 《<资管细则>适用相关问题解答(二)》”

[3] 《中华人民共和国证券法》第九条规定: “有下列情形之一的, 为公开发行: ……(二)向特定对象发行证券累计超过二百人, 但依法实施员工持股计划的员工人数不计算在内; ……”

[4]  中国证监会相关部门负责人就《证券期货经营机构私募资产管理业务管理办法》及其配套规则答记者问中指出, “《资管细则》依法明确各类私募资管产品均依据信托法律关系设立”。

原文链接:https://mp.weixin.qq.com/s/U3fNUlN0qeyOECp4YJco_Q

发表评论

邮箱地址不会被公开。 必填项已用*标注